📢 转载信息
原文链接:https://news.mydrivers.com/1/1083/1083819.htm
原文作者:秋白 编辑:秋白
正文内容
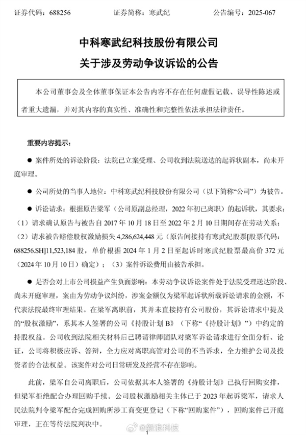
快科技11月1日消息,10月31日晚间,寒武纪发布公告称,寒武纪原副总经理、首席技术官(CTO)梁军以劳动争议为由起诉公司,索赔金额达42.87亿元。案件已立案受理,尚未开庭审理。
根据公告,梁军请求法院确认其与寒武纪在2017年10月18日至2022年2月10日期间存在劳动关系,并要求寒武纪赔偿股权激励损失42.87亿元。
该金额依据梁军间接持有的寒武纪股票1152.32万股,单价依据2024年1月2日至起诉时寒武纪最高价372元/股(2024年10月10日)计算而得。
寒武纪方面表示,该案件属于劳动争议纠纷,诉讼请求金额仅为原告主张,不代表法院最终判决结果。
公司将积极应诉,并称案件对日常研发和经营活动不存在影响。
值得一提的是,2025年上半年,寒武纪实现营业收入28.81亿元,归属于上市公司股东的净利润10.38亿元。上述索赔金额已为寒武纪2025年上半年营收的1.5倍。
此外,公告还披露,梁军此前已围绕《持股计划》提起两起相关案件,均以败诉告终。
关于梁军的离职,寒武纪方面曾回应称,分歧主要集中在公司未来发展方面,公司希望“聚焦产品广泛落地以及抢抓机遇期,而梁军想在技术方面进行更多投入和钻研”
在加入寒武纪之前,梁军自2003年起,就职于华为技术有限公司基础业务部、深圳市海思半导体有限公司,历任工程师、高级工程师、主任工程师、技术专家、高级技术专家。
🚀 想要体验更好更全面的AI调用?
欢迎使用青云聚合API,约为官网价格的十分之一,支持300+全球最新模型,以及全球各种生图生视频模型,无需翻墙高速稳定,文档丰富,小白也可以简单操作。


评论区